Reparación 10kW Victron - Olmué
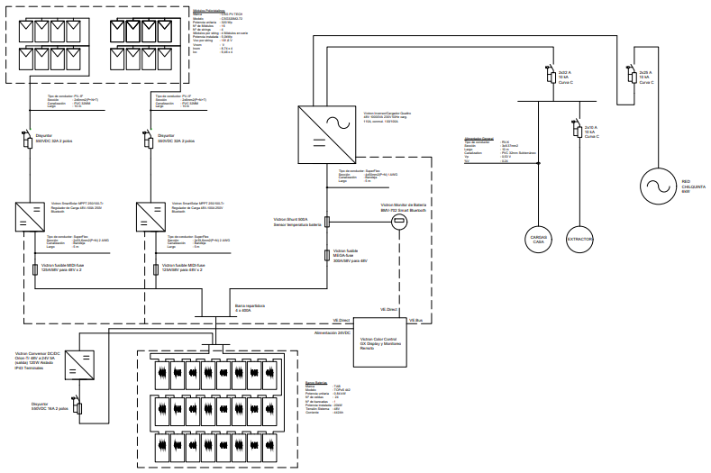
Características: - Tipo de Instalación: Sistema Fotovoltaico Victron Off Grid Híbrido - Potencia: 7,7 kWp - Paneles Solares: 24 x 320Wp Poly - Inversor: 1 x Victron Quattro 10kVA - Banco de Baterías: 24 x 442Ah TOPzS - Reparación: Equipo Técnico Natura Energy SpA - Propietario: María Teresa Vallarino - Comuna: Olmué | Descripción del Proyecto: La clienta contrató los servicios de Natura Energy para reparar un sistema fotovoltaico con deficiencias de generación en Olmué. Dentro de las mejoras obtenidas destacan las siguientes. - Aumento de la radiación solar incidente con cambios de ubicación de los strings y retirando o podando arboles en el entorno. - Se disminuyo al mínimo el consumo de energía desde la red de distribución configurando el modo Ignore AC en Inversor Victron Quattro de 10kVA. - Se incorporó un extractor solar para disminuir la temperatura de los equipos. - Se restituyo el monitoreo o control web de todo el sistema a través de Color Control y mediante la plataforma Victron VRM. | |
Imágenes del Proyecto:![]() | Esquema General del Sistema:![]() Si desea evaluar un proyecto con nosotros, escríbenos a proyectos@naturaenergy.cl |

